Page 398 - 基隆市議會--第20屆第5次定期會暨第13-15次臨時會
P. 398
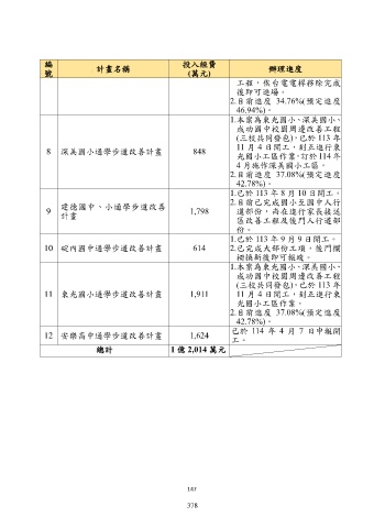
編 投入經費
號 計畫名稱 (萬元) 辦理進度
工程,俟台電電桿移除完成
後即可進場。
2.目前進度 34.76%(預定進度
46.94%)。
1.本案為東光國小、深美國小、
成功國中校園周邊改善工程
(三校共同發包),已於 113 年
11 月 4 日開工,刻正進行東
8 深美國小通學步道改善計畫 848
光國小工區作業,訂於 114 年
4 月施作深美國小工區。
2.目前進度 37.08%(預定進度
42.78%)。
1.已於 113 年 8 月 10 日開工。
2.目前已完成國小至國中人行
建德國中、小通學步道改善
9 1,798 道部份,尚在進行家長接送
計畫
區改善工程及後門人行道部
份。
1.已於 113 年 9 月 9 日開工。
10 碇內國中通學步道改善計畫 614 2.已完成大部份工項,後門欄
柵換新後即可報竣。
1.本案為東光國小、深美國小、
成功國中校園周邊改善工程
(三校共同發包),已於 113 年
11 東光國小通學步道改善計畫 1,911 11 月 4 日開工,刻正進行東
光國小工區作業。
2.目前進度 37.08%(預定進度
42.78%)。
已於 114 年 4 月 7 日申報開
12 安樂高中通學步道改善計畫 1,624
工。
總計 1 億 2,014 萬元
147
378

