Page 1539 - 基隆市議會--第20屆第5次定期會暨第13-15次臨時會
P. 1539
四、113 年「基隆影視都市宣傳專業服務採購案」成果概述
(一)本案簡介
本案目標係推動常涉及跨領域服務整合議題(如電影、戲
劇、廣告及 MV 如何與城市觀光結合等),有效整合市府各項
協拍資源,優化本市文化觀光,並特設置「基隆影視都市宣
傳指導團隊」(下稱指導團隊),建立跨劇組合作平臺,帶動
拍攝景點觀光。
(二)本案成果概述
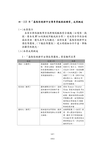
1、「基隆影視都市宣傳指導團隊」專家顧問名單
姓名 負責工作 經歷
周銓(主顧問) 溝通橋樑,協助市府與團 金鐘獎《你的孩子不是你
隊、專家之溝通,推動劇 的孩子》製片人;參與作
組來基隆拍攝至少五次, 品包含《你好,我是接體
規劃整體服務執行、觀光 員》、《叱吒風雲》、《媽,
資源盤點與導入。 別鬧了!》等;2019 年起
擔任製片人,擁有近 20
年業界經驗,專注臺灣及
亞洲市場發展。
段奕倫(顧問) 擔任國際合作窗口,協助 曾任 Disney+ Greater
連結國內外資源與平臺, China 原創內容監製;Fox
提供國際合作經驗分享 Network Group 中文製作
副總;獲柏林影展水晶熊
評審團大獎、金馬獎與金
像獎提名等超過 15 項國
際獎項;擔任實踐大學講
師與影展評審
藍鈞天(顧問) 協助連結各界資源,提供 金鐘獎劇集《一把青》演
創意商業發想與公共影響 員;曾入圍亞洲電視大
力推動。 獎;擁有 20 年影視經驗,
作品逾 30 部;經營創意品
牌與新創公司,涉足時尚
與跨界合作。
~247~
1513

