Page 1838 - 基隆市議會-第20屆第4次定期會暨第10-12次臨時會議事錄
P. 1838
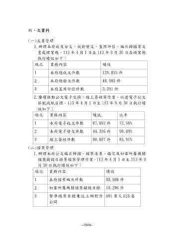
Ϥ ϤǵЎਜࣽ
)*Ўਜᆅ
2/ᒤҁ۬ԏЎϩЎǵਠჹวЎǵᇂҔӑߞǵጓҞᘜᔞЎ
ਜೀ୍Ƕ224 ԃ 5 Д 2 ВԿ 224 ԃ : Д 41 ВӚ୍
ՉᕮਏӵΠǺ
ԛ ୍ϣ ᕮਏ
2 ҁ ۬ ᕴ ԏ Ў ҹ ኧ 2 3 1 - 9 6 6 ҹ
3 ҁ۬ᕴวЎҹኧ 59-:96 ҹ
4 ҁ۬ᇂҔӑߞҹኧ 4-4:2 ҹ
3/፧ុϦЎႝηҬඤǵጕᛝਡբǴаၲႝηϦЎ
ૈ෧રҞǶ224ԃ5Д2ВԿ224 ԃ:Д41ВՉᕮ
ਏӵΠǺ
ԛ ୍ϣ ᕮਏ К
2 ҁ۬ႝηԏЎҹኧ 98-7:3 ҹ 83/67&
3 ҁ۬ႝηวЎҹኧ 55-437 ҹ :1/5:&
4 ጕᛝਡҹኧ :9-718 ҹ 96/:2&
)Β*ᔞਢᆅ
2/ᒤҁ۬ϦЎጓҞᘜᔞǵᔞਢమǵ᠘ۓϷ߃ቩ܌ឦᐒᜢ
ᔞਢᎍ྄ҞᒵᔞਢᆅբǶ224 ԃ 5 Д 2 ВԿ 224 ԃ :
Д 41 ВՉᕮਏӵΠǺ
ԛ ୍ϣ ᕮਏ
2 ҁ ۬ ᔞ ਢ ጓ Ҟ ҹ ኧ : 4 - 7 1 9 ҹ
3 ߃ቩ܌ឦᐒᜢᔞਢᎍ྄Ҟᒵ 2:-317 ҹ
4 ࿎ᏤᔞਢҞᒵ༼ଌᆛჹѦ 712 ਢ 5-234 ڔ
Ϧ໒
~1810~
~418~

